51单片机温湿度检测和液位测量
实现思路:
DHT11温湿度传感器和超声波传感器测量数据, 通过at89c51单片机数据处理, 最后将数据显示在液晶显示屏1602上
逻辑图

传感器特点
DHT11 温湿度传感器
简介
DHT11是一款有已校准数字信号输出的温湿度传感器。 其精度湿度±5%RH, 温度±2℃,量程湿度595%RH, 温度-20+60℃。 DHT11 数字温湿度传感器 是一款含有已校准数字信号输出的温湿度复合传感器 ,它应用专用的数字模块采集技术和温湿度传感技术,确保产品具有极高的可靠性和卓越的长期稳定性。
Hc_Sr04 超声波传感器
简介
HC-SR04超声波测距模块可提供2cm-400cm的非接触式距离感测功能,测距精度可达高到3mm;模块包括超声波发射器、接收器和控制电路。其基本工作原理采用IO口TRIG触发测距,给至少10us的高电平信号;模块自动发送8个40khz的方波,自动检测是否有信号返回;有信号返回,通过IO口ECHO输出一个高电平,高电平持续的时间就是超声波从发射到返回的时间。
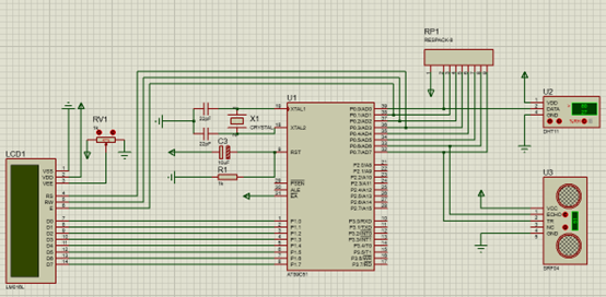
设计原理图

实物展示

程序代码
1. 液晶显示屏1602
1 2 3 4 5 6 7 8 9 10 11 12 13 14 15 16 17 18 19 20 21 22 23 24 25 26 27 28 29 30 31 32 33 34 35 36 37 38 39 40 41 42 43 44 45 46 47 48 49 50 51 52 53 54 55 56 57 58 59 60 61 62 63 64 65 66 67 68 69 70 71 72 73 74 75 76 77 78 79 80 81 82 83 84 85 86 87 88 89 90 91 92 93 94
| #include "reg51.h" #include "string.h" #include "stdio.h" #include "dht11.h" #include "delayms.h" #include "CSBofCM.h" #define uint unsigned int #define uchar unsigned char sbit scr_E = P0^1; sbit scr_RW = P0^2; sbit src_RS = P0^3; uchar index; int pre_temp, temp_suf, pre_humi, humi_suf;
uchar temp[14] = "temp: "; uchar humi[9] = "humi: "; void write_address(uchar address) { src_RS = 0; P1 = address; delayms(5); scr_E = 1; delayms(5); scr_E = 0; } void write_data(uchar data_) { src_RS = 1; P1 = data_; delayms(5); scr_E = 1; delayms(5); scr_E = 0; } void lcd_init() { scr_E = 0; scr_RW = 0; write_address(0x38); write_address(0x0c); delayms(50); write_address(0x06); delayms(50); write_address(0x01); delayms(50); } void display() { pre_temp = high_temp / 10; temp_suf = high_temp % 10; temp[6] = '0' + pre_temp; temp[7] = '0' + temp_suf; temp[8] = 'C'; temp[9] = ' '; temp[9] = 'j'; temp[10] = 'u'; temp[11] = '0' + f1; temp[12] = '0' + f2; temp[13] = '0' + f3;
write_address(0x80); for(index = 0;index < 14;index++) { write_data(temp[index]); delayms(5); }
pre_humi = high_humi / 10; humi_suf = high_humi % 10; humi[6] = '0' + pre_humi; humi[7] = '0' + humi_suf; humi[8] = 'h';
write_address(0x80+0x40); for(index = 0;index < 9;index++) { write_data(humi[index]); delayms(5); } }
|
2. 超声波传感器Hc_Sr04
1 2 3 4 5 6 7 8 9 10 11 12 13 14 15 16 17 18 19 20 21 22 23 24 25 26 27 28 29 30 31 32 33 34 35 36 37 38 39 40 41 42 43 44 45 46 47 48 49 50 51 52 53 54 55 56 57 58 59 60 61 62 63 64 65 66 67 68 69 70 71
| #include<reg51.h> #include "intrins.h" typedef unsigned int uint; typedef unsigned char uchar; sbit Echo=P0^6; sbit Trig=P0^7; uchar flag; void CSB_Time0() interrupt 1 { flag=1; }
void Delay20us() { unsigned char i; _nop_(); i = 7; while (--i); }
void CSB_Rstart() { Trig = 1; Delay20us(); Trig = 0; return; }
void CSB_Init() { TMOD = 0x01; TH0 = 0; TL0 = 0; EA = 1; ET0 = 1; } uchar f1, f2, f3; uint time; float distance; void CSB_GetOnce() { CSB_Rstart(); while(!Echo); TR0 = 1; while(Echo); TR0 = 0; time = TH0*256+TL0; distance = (float)(time*0.017); TH0 = 0; TL0 = 0; if((distance >=300)||flag==1) { flag=0; f1 = 'X'; f2 = ' '; f3 = ' '; } else { f1 = (uint)distance/100; f2 = (uint)distance/10%10; f3 = (uint)distance%10; } }
|
3. 温度传感器 DHT11
1 2 3 4 5 6 7 8 9 10 11 12 13 14 15 16 17 18 19 20 21 22 23 24 25 26 27 28 29 30 31 32 33 34 35 36 37 38 39 40 41 42 43 44 45 46 47 48 49 50 51 52 53 54 55 56 57 58 59 60 61 62 63 64 65 66 67 68 69 70 71 72 73 74 75 76 77
| #include "reg51.h" #include "intrins.h"
typedef unsigned char uchar; typedef unsigned int uint;
sbit sign = P0^0;
void delay_us(char n) { while(--n); }
void delay_ms(int z) { uchar x, y;
while(z>=0) { _nop_(); x = 2; y = 199; do { while (--y); } while (--x); z--; } }
void start() { sign = 1; delay_us(2); sign = 0; delay_ms(20); sign = 1; delay_us(30); }
uchar rec_one_byte() { uchar i,dat = 0; for(i = 0;i < 8;i++) { while(!sign);
delay_us(8); dat <<= 1; if(sign == 1) dat += 1; while(sign); } return dat; }
uchar high_temp, low_temp, high_humi, low_humi, correct;
void receive_all_data() { start(); if(sign == 0) { while(sign == 0); delay_us(40); high_humi = rec_one_byte(); low_humi = rec_one_byte(); high_temp = rec_one_byte(); low_temp = rec_one_byte(); correct = rec_one_byte();
delay_us(25); } }
|
4. 主函数
1 2 3 4 5 6 7 8 9 10 11 12 13 14 15 16 17
| #include "reg51.h" #include "1602.h" #include "dht11.h" #include "CSBofCM.h" void main() { lcd_init(); CSB_Init(); while(1) { receive_all_data(); CSB_GetOnce(); display(); } }
|